آمپلی فایر کلاس دی و اجزای ان

تصویر امپلی فایر کلاس دی 2000 واتی ساخت شاپ الکترونیک
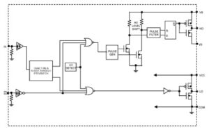
class_d amp

مدار آمپلی فایر کلاس D از چند جزء کاربردی مهم تشکیل می شود. در ادامه این اجزا و کارکرد آنها را به صورت جداگانه معرفی می کنیم.

فیلتر ورودی

فیلتر ورودی این امکان را به آمپلی فایر می دهد که برای کارایی بهتر، سیگنال ورودی را به سطح DC مناسب بایاس کند. فیلتر ورودی یک فیلتر (high pas) است که اجزای DC را از سیگنال ورودی حذف می کند. فیلتر ورودی روی قطب فرکانس پایین و بهره و قدرت سیگنال خروجی تاثیر می گذارد.برای پردازش دیجیتال jw,dv tdgjv ,v,ndسیگنال ها لازم است، از سیگنال نمونه برداری شود.

فرکانس نمونه برداری طبق قانون نایکوئیست باید حداقل دو برابر بالاترین فرکانس موجود در سیگنال باشد. اگر کمتر از این فرکانس از سیگنال نمونه برداری شود، تذاخل (aliasing) رخ می دهد. تداخل باعث اشتباه در برداشت سیگنال ورودی شده و نتیج بعدی با اشتباه همراه خواهند بود.

گاهی سیگنال اصلی با نویز همراه است، این نویز از محیط اطراف به سیگنال اضافه می شود. این اضافه شدن ممکن است از طریق امواج الکترومغناطیسی و یا ارتباط مسی با تجهیزات اطراف باشد. برای مثال نویز منابع تغذیه سوئیچینگ، یا نویز 50Hz برق شهر یک منبع فرکانس های ناخواسته است. اگر سیگنال های تولیدی ما دقیق نباشند، منشا فرکانس های ناخواسته و یا هارمونیک های سیگنال اصلی می شوند. ما با قرار دادن فیلتر مناسب فرکانسهای ناخواسته را حذف می کنیم.

تصویر مدولاتور آمپلی فایر کلاس D

انتگرال گیر

انتگرال گیر عملیات ریاضی جمع کردن ولتاژ ورودی و ولتاژ فیدبک را اجرا می دهد. مدارهای انتگرال گیری آمپلی فایرها روی قطب فرکانس پایین و پهنای باند خروجی تاثیر می گذارند.

مدار ماسفت درایور

مدار ماسفت درایور  یک راه انداز است که دو ولتاژ مرجع برای تغذیه دو ماسفت در مدار کنترل سویچ را تولید می کند. این مدار یک ولتاژ حالت مشترک هم برای مدار انتگرال گیر تولید می کند. هرچه مقدار دو ولتاژ مرجع نزدیک تر باشند، تحریف هارمونیک کلی (THD) بهتر خواهد بود.مدار ماسف درایور و ریست در آمپلی فایر کلاس D

مدار پاور ریست

امکان ریست داخلی در حین راه اندازی اولیه را برای تمام مدار فراهم می کند. همچنین منابع تغذیه آی سی را مانیتور می کند، خروجی را قطع می کند و وقتی ولتاژ کمتر از حداقل لازم باشد، ریست را اجرا می کند. مدار  پروتکشن مسئول قطع برق در حین عبور جریان بیش از حد است

مدار سویچ در حالت فول بریج

مدار سویچ از 4 ماس فت منفی پر سرعت تشکیل شده است. دروازه های این چهار ترانزیستور توسط چهار خروجی کنترلر ای سی فعال می شوند. مدار پل  معمولاً با یک منبع تغذیه  (VDD) راه اندازی می شود و اتصال به زمین برای ترمینال منفی منبع تغذیه (GND) استفاده می شود. ماهیت تفاضلی  برای VDD و VSS به این معنی است که می تواند دوبرابر سیگنال تغذیه  برق خروجی را به بلندگو برساند. تنها دو جفت از تراتزیستورها همزمان روشن هستند. این ویژگی مصرف انرژی را کاهش می دهد و کارایی آمپلی فایر کلاس D را بیشتر می کند.

جریان Shoot Through در مدار سویچ

Shoot Through می تواند کارایی آمپلی فایرهای کلاس D را کاهش بدهد و منجر به توقف عملکرد احتمالی بشود. این مشکل در حین انتقال و وقتی پیش می آید که یک ماس فت  قطع شده و ماس فت دیگر روشن شود. در حین انتقال، هر دو ترانزیستور برای مدت خیلی کوتاهی روشن هستند و یک پالس جریان بزرگ می تواند از آن دو عبور کند. راه حل این مشکل فعال کردن دروازه های ماسفت ها با موج های مربعی نامتقارن از طریق دو مقایسه کننده است. طوری که یکی از ماسفتها قبل از روشن شدن  دیگری، قطع بشود.

هدررفت انرژی مدار سویچمدار سویچ فول بریج در آمپلی فایر کلاس D

یکی از جنبه های مهم طراحی مدارهای سویچ مبتنی بر ماسفت، سایز ماسفت است. بهینه سازی سایز die برای حداقل هدررفت انرژی به امپدانس بار، خروجی برق مورد نیاز و فرکانس ساعت بستگی دارد. هرچه سایز die ترانزیستور بیشتر باشد، سوئیچینگ و هدررفت دروازه بیشتر خواهد بود. سایز بزرگتر هم هدررفت انتقال و رسانایی را کاهش می دهد. هدررفت های انتقال ماسفت به RDS – مقاومت تخلیه منبع بستگی دارد. RDS به حرارت بستگی دارد و با افزایش دمای اتصال (RDS) افزایش می یابد. در حین فعالیت آمپلی فایر، تخلیه جریان مطابق معادله زیر انجام می شود:

برای به حداقل رساندن هدررفت سوئیچینگ و تحریف، از یک مدار PoR استفاده می شود. اگر شیفتر سطح خازن به درستی شارژ نشود، مدار PoR در حالت high قرار می گیرد و برعکس.

علاوه براین، هدر رفت انرژی ماسفت روی دمای اتصال ماسفت (TJ) تاثیر می گذارد چون اکثر هدر رفت انرژی به گرما تبدیل می شود. دمای اتصال یکی از مهمترین نکات طراحی آمپلی فایر است چون سایز هیت سینک مورد استفاده را مشخص می کند. هدر رفت انرژی زیاد TJ و در نیجه اندازه هیت سینک را افزایش می دهد.

سوچ ماسفتها

کنترل مدار سویچ در مد فول

مدار سویچ دو مقایسه کننده دارد. فلیپ فلاپ D و مدار سوئیچینگ که پالس های قطب های مخالف ماسفت ها را تامین می کنند. این دو مقایسه کننده با ولتاژ مرجع ژنراتور مرجع تغذیه می شوند. به این ترتیب یک خروجی موج مربعی تولید می شود که به عنوان ورودی فلیپ فلاپ D استفاده می شود. فلیپ فلاپ D به عنوان ضامن خروجی مقایسه کننده برای همگام سازی آن با ساعت تکی که بهش وصل می شود، عمل می کند. بافرها هم نمی گذارند شیفتر سطح مدار کنترلر را دشارژ کند.

شیفتر سطح ولتاژ

شیفتر سطح و مدار درایو در  آمپلی فایر کلاس Dاستفاده می شوند که بهره با حلقه بالا کارایی آمپلی فایر را بیشتر  کند.با حذف انحراف ناشی از غیرخطی ها در مسیر رو به جلو و کاهش نویز منبع تغذیه و افزایش ولتاژ فیدبک در نسبت با ولتاژ تفاضلی ولتاژهای نود چپ و راست مدار سویچ مشخص می شودو در مدارات

شیفتر سطح ولتاژ،گیت ماسفت سمت مثبت تغذیه را فعال می کند. مدار PoR مسئول تامین ولتاژ در حین رسیدن شیفتر سطح به ولتاژ مورد نیاز است. خیلی مهم است که ظرفیت خازنی ورودی شیفتر سطح کوچک باشد تا ظرفیت خازنی هم به حداقل برسد. ظرفیت خازنی گیت ماسفت باید کم باشد تا اتلاف انرژی و گرما در شیفتر سطح به حداقل برسد. مدار ماسفت سمت ولتاژ منفی راحت تر روشن میشود. متداول ترین ماسفت درایوره در کلاس دی irs2110 , irs2113 است.

حلقه بسته فیدبک

مدار  فیدبک یک سیستم برگشتی منفی نسبی است.  فیدبک به این خاطر در آمپلی فایر کلاس D استفاده می شوند که بهره با حلقه بالا کارایی آمپلی فایر کلاس D را بیشتر  کند.با حذف انحراف ناشی از غیرخطی ها در مسیر رو به جلو و کاهش نویز منبع تغذیه و افزایش ولتاژ فیدبک در نسبت با ولتاژ تفاضلی ولتاژهای نود چپ و راست مدار سویچ مشخص می شودو در مدارات full  معمولا از دو فید بک مختلف استفاده میشود.

مدال تولید کننده پالس ساعت یا اسیلاتور

مدار کلاک ساعت یک فرکانس (که به عنوان سیگنال ساعت شناخته می شود) تولید می کند که برای هماهنگ کردن  مدار استفاده می شود. این قسمت مدار یک سیگنال مربعی از ۰V-5V تولید می کند. فرکانس این سیگنال موج مربعی به عنوان فرکانس نمونه برای سیگنال ورودی عمل می کند. هرچه فرکانس نمونه بالاتر باشد، انحراف سیگنال خروجی کمتر خواهد بود.

فیلتر خروجی

وظیفه اصلی این فیلتر حذف فرکانس بالا از مدار خروجی و بلنگو است .تنظیم این فیلتر مهم است و همواره با فرکانس مدار نسبت مستقیم دارد و تشکیل شده از یک سلف و خازن است.برای جلوگیری از تداخل می توان پهنای باند سیگنال را با فیلتر مناسب محدود و با اینکار حداکثر فرکانس موجود در سیگنال را کاهش داد ، کاهش دادن پهنای باند یک سیگنال از کیفیت سیگنال می کاهد، اما در خیلی از موارد پاسخگوی نیاز ما است.

شاپ الکترونیک طراح و سازنده انواع امپلی فایرهای کلاس D  با کیفت بالا و سفارشی در سایز و واتهای مختلف است شما میتوانید امپلی فایر  کلاس دی 200 واتی را ار این سایت تهیه کنید

تصویر امپلی فایر کلاس دی

در این آمپلی فایر کلاس D کلیه توضیحات بالا رعایت شده و قسمت اصلی مدار که   irs2092 است و فقط مدار سویچ به صورت half bridge  است

 

ضمنا شما می توانید با استفاده از فرم ثبت سفارش پروژه اختصاصی در shop-electronic.ir  اقدام به سفارشی کردن پروژه یا ثبت پروژه جدید را نماید .